每日新闻网编辑报道:编前语:近期我们接到某银行长春分行众多储户的实名来信,向我们反映了他们在银行的存款被“忽悠”后变成了某银行长春分行与洪范基金的事情。我们为了再现事情的真相,现将他们来信内容照登如下:希望引起有关部门的重视。
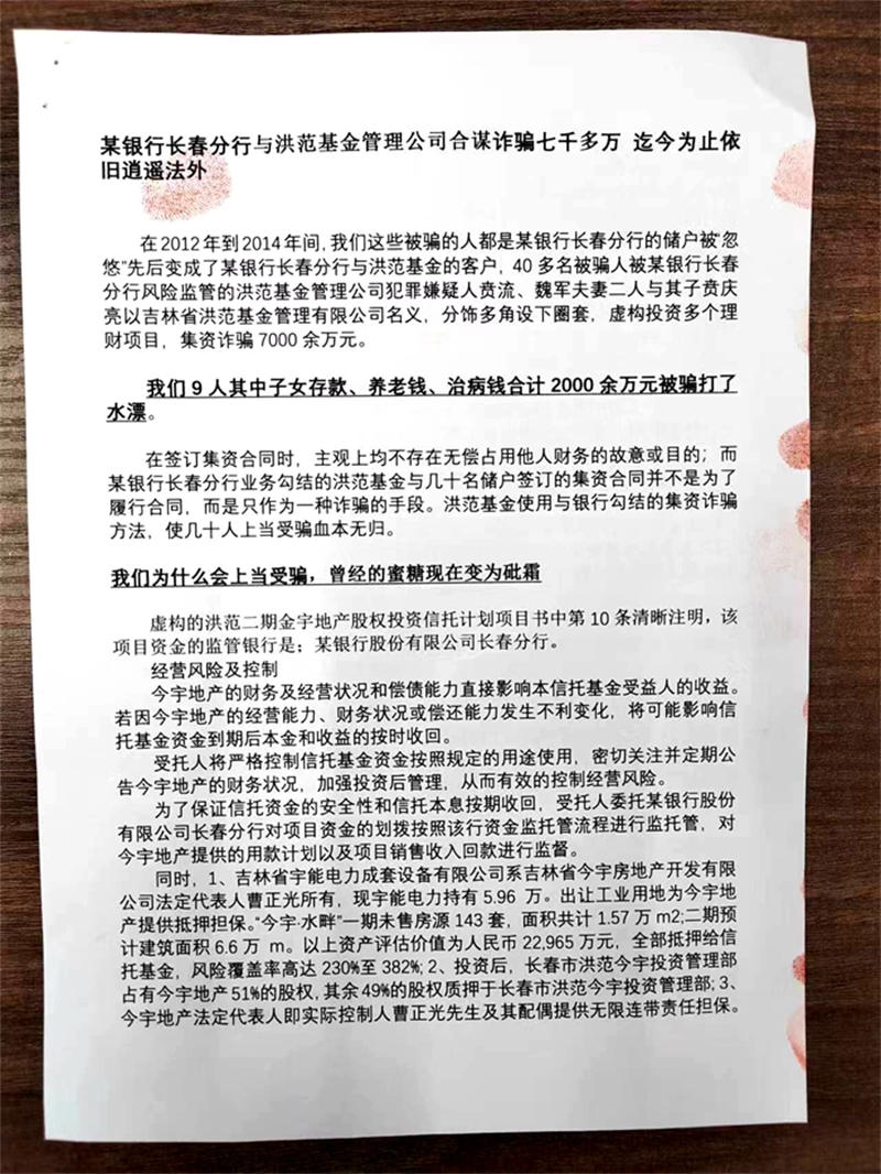
我们这些被骗的人都是某银行长春分行的实名储户。我们被“忽悠”后变成了某银行长春分行与洪范基金的客户,在2012年到2014年间,我们40多名被骗人员被犯罪嫌疑人贲流、魏军夫妻二人与其子贲庆亮以吉林省洪范基金管理有限公司名义,虚构投资理财项目,集资诈骗7000余万元。
在签订集资合同时,主观上均不存在无偿占用他人财务的故意或目的;而某银行长春分行业务勾结的洪范基金与几十名储户签订的集资合同并不是为了履行合同,而是只作为一种诈骗的手段。洪范基金使用与银行勾结的集资诈骗方法,使我们几十人上当受骗。



我们为什么会上当受骗?
某银行长春分行声称,项目获银行项目风险评估一星标准,风险系数属业内最低标准。.担保公司为吉林省龙昇房地产开发有限公司项下的还款义务提供保证履约担保。
吉林省龙昇房地产开发有限公司全部股东为基金提供连带无限责任保证担保。
这个吉林省龙昇房地产开发有限公司,当年他们开发建设长春双阳区通阳路地块B区棚改工程项目。 项目总投资8000万元,项目预计总销售收入43100万元,预计利润实现14500万元。
洪范基金管理有限公司吉林省分公司拥有吉林省龙昇房地产开发有限公司所有房屋销售权,保障项目销售回款优先支付基金资金。基金资金将在某银行股份有限公司长春分行开设监管账户、监管银行对基金财产归集、监管实行账户监管。
基金与项目方共管账户在监管银行某银行长春分行设立。洪范基金管理有限公司吉林省分公司保管项目相关证件、公章、法人章、合同章,对吉林省龙昇房地产开发有限公司提出的用款申请实时审批、实时监管、适时划拨。基金受益人优先获得项目收益,最大限度地保障基金受益人的预期收益。
有这些信誓旦旦的承诺,我们还有什么怀疑的呢?


法院多个判决定格某银行长春分行已经涉嫌犯罪
某银行长春分行在服务窗口公开对外承揽为虚构开发项目的洪范公司在未经任何一级政府金融管理部门合法审批手续情况下,开展向储户招揽信托投资业务,致使被通过违法操作的某银行办理业务窗口的虚假宣传而使我们多名储户上当受骗,被骗金额高达7000余万元。
某银行长春分行领导与吉林省洪范公司相互勾结,明知洪范公司在公主岭没有经政府审批开发项目,为索取非法利益便全力为其承办信托投资业务,最终导致在某银行获得预定收入后,洪范公司将通过某银行非法募集到的7000余万元款项卷走侵吞。
根据商业银行法 第四十三条规定:商业银行在中国境内不得从事信托投资和证券经营业务,不得向非自用不动产投资或者向非银行金融机构和企业投资。
某银行长春分行整个操作过程已经给几十名储户造成巨大经济损失,公开违反上述法律规定在先,其行为触犯《刑法》第二百六十六条的规定:诈骗公私财物,数额较大的,处三年以下有期徒刑、拘役或者管制,并处或者单处罚金;数额巨大或者有其他严重情节的,处三年以上十年以下有期徒刑,并处罚金;数额特别巨大或者有其他特别严重情节的,处十年以上有期徒刑或者无期徒刑,并罚金或者没收财产。
多家被骗储户采取诉讼程序将某银行长春分行及洪范公司告到法院,经长春市朝阳区人民法院多个民事判决认定:“洪范基金管理有限公司在未取得有关部门批准的情况下以公开方式向社会募集资金,造成大量人员财产损失,已涉嫌犯罪”。


我们被骗七千万诈骗者却依旧逍遥法外
长春市朝阳区法院法院认为,经审理认为不属于经济纠纷案件而有经济犯罪嫌疑的,应当裁定驳回起诉。吉林洪范公司未能提供证据证明其取得了监管部门批准,可以以机构的形式从事信托活动,其收取信托基金的行为可能涉嫌犯罪。
某银行长春分行领导利欲熏心为一己之利勾结洪范基金管理有限公司,在其银行窗口经过一个多月时间对老储户进行宣传和办理信托投资业务,所有参与办理此项业务的储户全部是对银行宣传的内容坚信不疑,因为没有人真正了解洪范基金管理有限公司的情况,只是对某银行的信任度,而且是把资金亲手交给某银行才有了后面发生的一系列问题所在。
多年过去了,我们还有10余名被骗储户一直以来坚持在维权。
我们要求,必须以法律为准绳,对实施诈骗犯罪行为的某银行长春分行的参与人员依法追究刑事责任,并积极着手承担退赃措施,对直接或间接应负领导责任的官员依法追究相应法律责任,包括刑事责任在内的一切责任。
编后语:法院定格他们被骗,某银行长春市支行等的所作所为已经涉嫌犯罪,他们举报控告了这么多年,该银行有何能耐能逍遥法外这么多年?到底是谁在充当了他们银行的保护伞呢?我们希望有关部门应及时介入调查,对涉嫌实施诈骗犯罪行为的某银行长春分行的参与人员依法追究刑事责任。 编辑:王铭 审核:同期声



浏览量:
42976